Hidden Pigeon: Monday.com
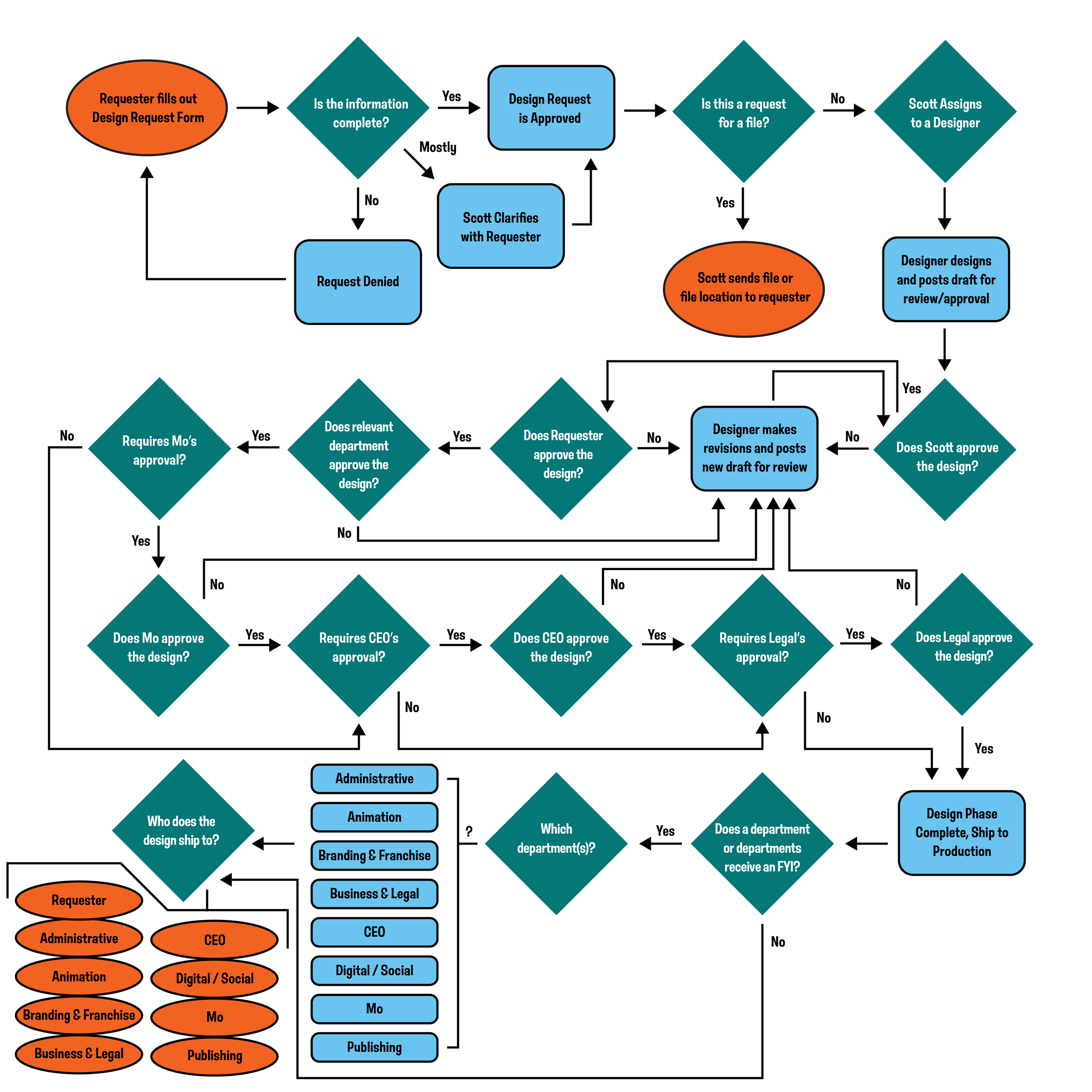
Hidden Pigeon Company was managing all of their creative requests and communications through email and had never used a project management tool before. They decided they wanted to use Monday.com, but didn’t have the bandwidth to create the building blocks. I took the Monday.com University and created a flowchart for their ideal workflow. Once the flowchart was approved, I set up their request form and creative board. The most fun part of this project for me was setting up the automations. This type of problem solving was truly rewarding and ultimately the company walked away with a great custom project management board for their creative team.
Back to Project Management
Back to Portfolio